陕西机电职业技术学院
人才引进 招标与采购 网上办事大厅 领导信箱
在校生 |教职工 |考生及访客     
学院要闻 当前位置: 首页  >  新闻焦点  >  学院要闻  >  正文
我校电子与信息学院师生参加2023年高职院校技能大赛再获佳绩
发布日期:2023-05-15   来源:电子与信息学院   作者:   点击:


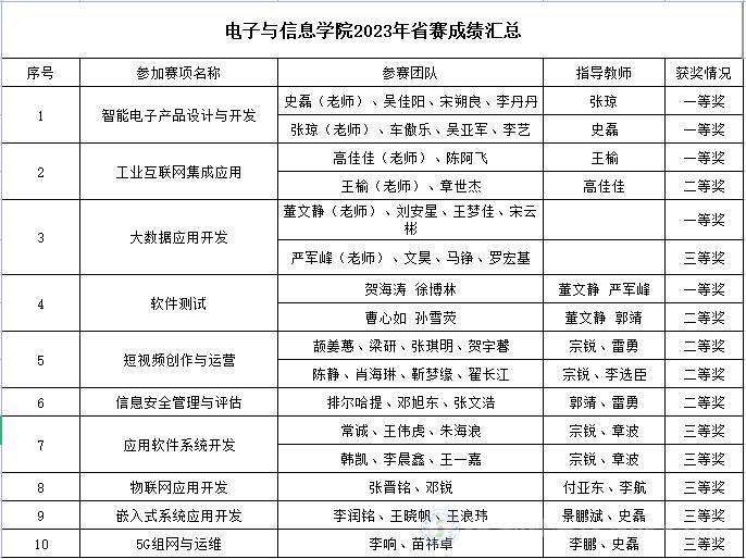
2023年高职院校技能大赛省赛已落下帷幕,电子与信息学院组织师生参加本次省赛十三个赛项比赛,部分赛项为首次师生共赛形式,在比赛过程中师生相互配合,展示了良好的职业素养和技术技能,发挥了默契的团队协作精神,最终我院选手共获得一等奖5项、二等奖5项、三等奖6项的好成绩!



此次大赛学院领导高度重视,精心组织,部门多次召开专题会议研究部署大赛相关工作,形成工作合力,为大赛营造了良好的集训条件。指导老师制定了科学合理的训练方法,为竞赛做好了充分准备,参赛同学不畏强手,沉着应战,顽强拼搏,通力合作,最终使电子与信息学院获得这样的荣誉。








近年来,学院坚持立德树人,以培养高素质技术技能人才为目标,开创了大赛与教学互融互促共同发展的良好局面,学院将以大赛为契机,总结经验,巩固和扩大竞赛成果,进一步坚持“以赛促教、以赛促改、赛教融合”的总体思路,培养更多产业知识丰富、技能过硬、品质优良的优秀人才,为职业教育高质量发展贡献力量。


图:各参赛队提供

文:卢嘉琪

审核:姜有奇

编辑:李敏超

手机扫一扫阅读分享

版权所有 ©陕西机电职业技术学院  Tel:0917-3633899(办公室) 3633887、3328888(招生)  FAX:3633901

地址:宝鸡市宝福路56号(宝福路校区) 蟠龙新区北社街1号(蟠龙校区) 邮编:721001

信息维护:宣传部   学生实习管理监督电话:3633970(工作时间)/3633800

 陕公网安备 61030302000179号  陕ICP备06007315号-2   域名:sxjdzy.cn sxeis.com sxeic.com.cn

网站访问量
电脑版 | 手机版
本站支持IPv6访问
政府和事业单位公益域名